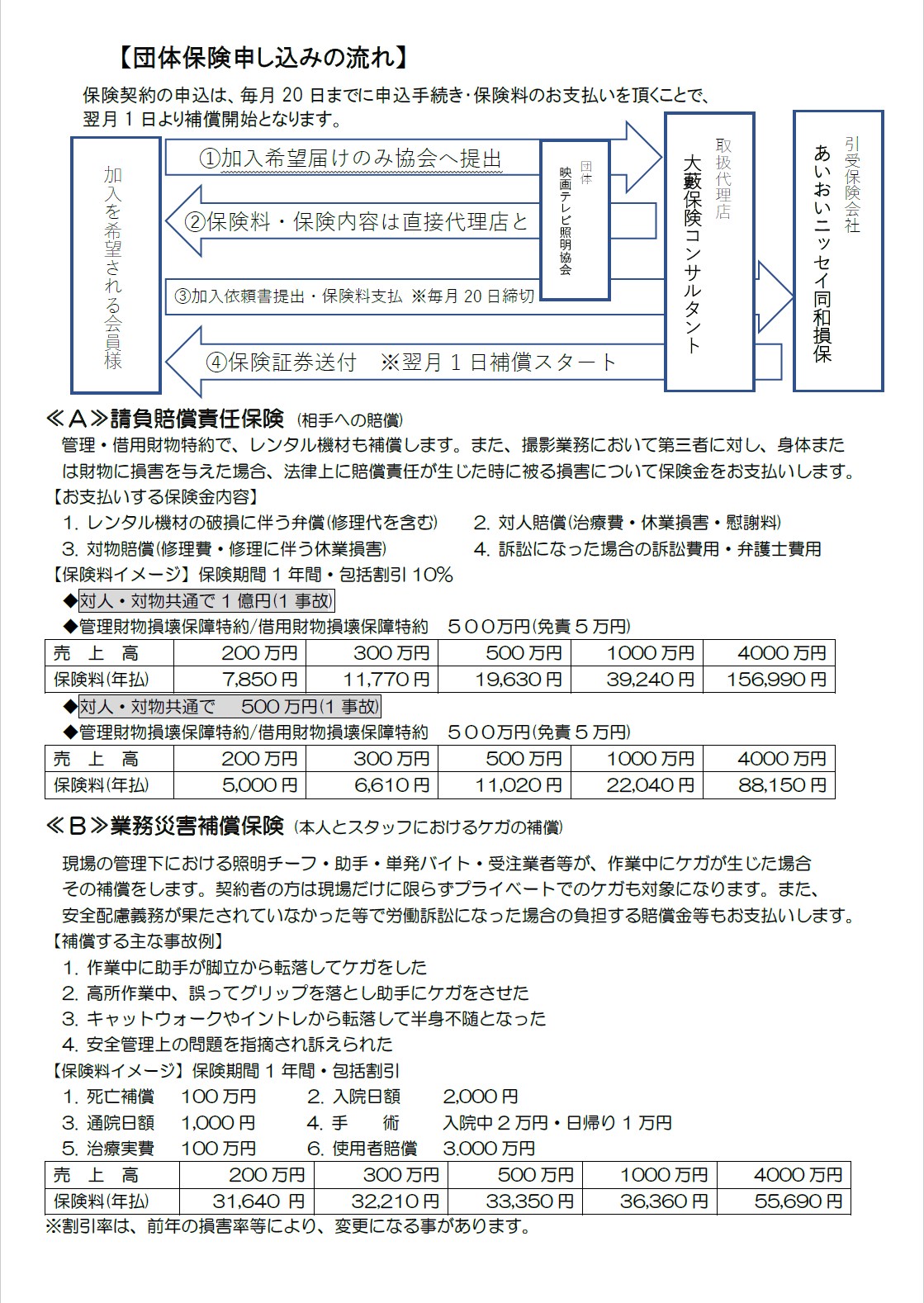
請負賠償責任保険と傷害補償保険の団体保険について
協会の会員だけを対象にした、個人事業主、法人(会社)が個別に加入できる、
人や物に対する損害賠償責任保険と、業務中の事故による照明チームの人間の怪我などに対する災害補償保険になります。
保険内容詳細についてはこちら。
加入申し込み、保険料についてのご質問等は取り扱い代理店の大藪保険コンサルタント(下記)へお問い合わせください。
株式会社大藪保険コンサルタント
TEL ; 0120-082-313 (03-3392-6765)
営業時間 ; 9:30 ~ 17:30(休業日;土日祝)
